Project #1
Piano Tiles
I was the electrical lead design engineer for creating a guitar hero style video game. I designed and constructed a custom PCB using KiCAD software. Additionally, I provided software development in C and was responsible for encoding three songs into the STM32 Microprocessor to be played for the game. The program utilized a combination of timers, IRQ’s, GPIO, SPI, DAC, etc.


Project #2
Lunar Regolith Concrete Mixer
I am a senior designer for R&D for the Lunabotics team at Purdue. My mission is to create a plausible “Wall-E” unit that is capable of creating a structure in a NASA design competition. I am leading a team young engineers in pursuit of this goal. Most of my work consists of Solid works design and prototyping.



Project #3
Guide & Go
I am currently responsible for creating a Camera detection algorithm in Python utilizing a Sony IMX477 Sensor for image capture and Raspberry Pi 4B for image processing. This will communicate detection of entrances and exits for a visually impaired student using marker detection and communication via UART to an STM32F7. This project is ongoing.


Project #4
Motion Sensor
This experiment explores the design of a real-time motion detection system using the ESP32 Feather Board V2 and the Adafruit MPU-6050 Sensor Board connected via I2C. I utilized the ThingSpeak IoT platform and IFTTT service to integrate with the ESP32-Sensor assembly to build a motion detection system programed in Micro Python.
Project #5
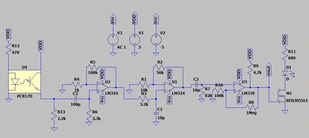
Heart-Beat Sensor
This experiment explores the workings and build of a simple heart rate monitor through the characterization and experimentation of an infrared LED to phototransistor input circuit incorporating active filters, an analog to digital conversion, and indicator LED in order to further demonstrate the technique of photoplethysmography.

Project #6
Lightsaber
In learning CATIA 3D design, I developed a model for a lightsaber. This would later become a personal project I created and can be found on my personal projects page.
Project #7
Arduino Music
(SOUND WARNING)
One of my first projects completed during my Top Engineering Prospects pre-college camp at Purdue was the creation of this sound board. Simple design. Simple code.

Project #8
Mass Extinction
I am a designer. For a course at Purdue, I created a campaign message to bring awareness to certain issues. One of those issues is the 6th Mass Extinction.
